Instance Verification Kit (IVK)
spin lock @ [55905+24+/linux-3.19-rc1/drivers/tty/mxser.c]
Instance Signature: slock
|
The Matching Pair Graph:
|
|
Function Name
|
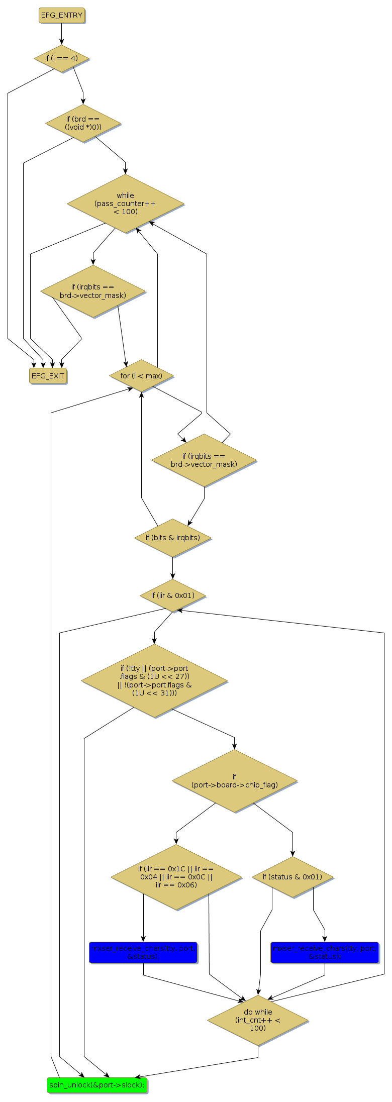
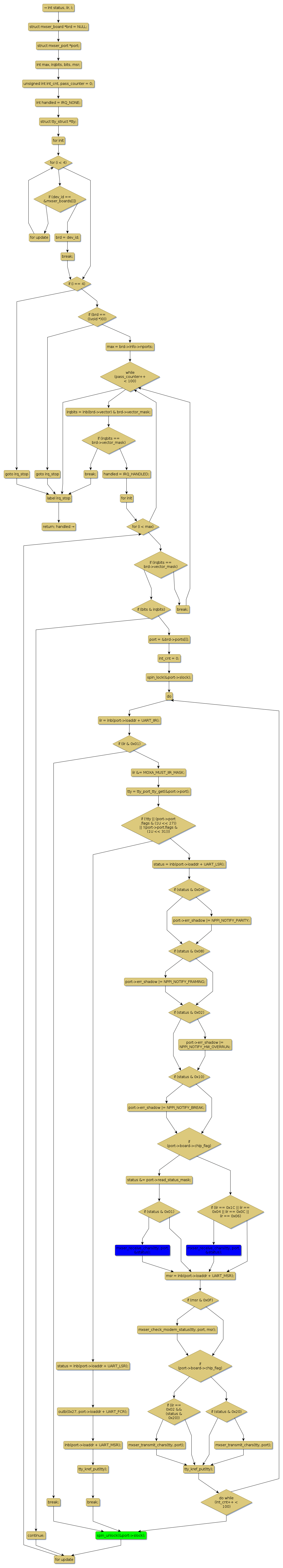
Control Flow Graph (CFG)
|
Events Flow Graph (EFG)
|
Source Correspondence
|
|
mxser_interrupt
|
|
|
[57224+15+/linux-3.19-rc1/drivers/tty/mxser.c]
|
|
mxser_receive_chars
|
|
|
[53589+19+/linux-3.19-rc1/drivers/tty/mxser.c]
|